The most devastating war in modern human history was over, but with two of the most prominent militaries now locked in ideological and political differences. Despite this, the U.S. was once again willing to demobilize most of her military besides what was necessary to enforce occupation duties in former axis nations. For example, in 1945, almost 41 percent of the nation’s GDP went toward military spending. By 1948, it was only 7.2 percent of GDP. Although there were some fears by Nobel laureates such as economists Gunnar Myrdal and Paul Samuelson about a postwar economic collapse, the U.S. economy grew and the general public focused inward, once again preferring some degree of isolationism like prior wars.
The American army of occupation lacked both training and organization to guide the destinies of the nearly one million civilians whom the fortunes of war had placed under its temporary sovereignty.”
— Col. Irwin L. Hunt, Civil Affairs, Third Army, Post WWI
But isolationism was not possible. The old Imperial order was shattered, with even the victorious British Empire now broke. Forced to deal with the occupational duties in not just Germany, but also Austria, Japan, and Southern Korea, the U.S. was thrust into a role the public was historically resistant of. To walk away from this meant leaving the new world order to the Soviet Union, and to the Truman administration, this was not politically acceptable.
Occupational Hazards: Europe
But we finally knocked that Fuehrer out. Defeated the German armies, second Chapter ended. We marched into Germany and said: “Why these people are ok! It was just the Kaiser we had to get rid of. You know, this is really some country. When it comes to culture, they lead the whole world! We bit. We poured in our sympathy. We pulled out our armies. And they plunk Chapter 3 in our faces. Fuehrer number 3. Slogan number 3. “Today, Germany…tomorrow, the world”.
— “Your Job In Germany” 1945 US Army Orientation Film
Like most wars, the U.S. Army was left holding the bag in terms of implementing post-war civilian governance, which it embraced with varying degrees of enthusiasm. Still at the forefront was the Psychological Warfare Division, Supreme Headquarters, Allied Expeditionary Force (PWD/SHAEF), which was still tasked with psychological warfare. Only instead of working to defeat Germany military morale, the new tasks were to reinforce allied willpower for occupational duties and crush lingering Nazi sympathy. After occupational duties were started, PWD/SHAEF was formed into the new Information Control Division (ICD).
But besides setting up a framework of civilian democratic governance that was systematically dismantled during National Socialism’s rise to power, the biggest question was what to do about lingering sympathy for Nazism. Such concerns were reinforced by rumors of an active pro-Nazi insurgent group called “Werwolf” ready to strike at occupying American, British, or Soviet forces. But despite having a rather clever name and a few isolated attacks that may or may not have been contributing to the insurgents, it was largely a bust. It was enough to be perceived as very real, as both Allied and Soviet authorities carried out reprisals against suspected Germans.

The U.S. Army didn’t want troops to naturally become empathetic to the German populace, at least not at first. For example, the orientation film for occupational troops created by warned they were still in “enemy territory” and had no qualms blaming the German people and their history for the Franco-Prussian War, World War I, and World War 2. They wouldn’t be able to release a film like this today.
https://youtu.be/Rv1yZ6tq3mY
Even Stars and Stripes warned troops that “a bow to a pretty girl or pat to blonde child … you bow to Hitler and his reign of blood”.
Shaping the Future During the Occupation
The American authorities, continued its wartime policy of using propaganda and censorship, only this time to shape postwar German opinion. The first phase was to shut down existing German media outlets as the Allied armies rolled through the defeated country. After this was accomplished in rather piecemeal fashion, the military filled the void and created their own approved news and information services. This phase meant that all manner of propaganda and messaging were utilized, mostly in non-subtle fashion. There was the so-called “atrocity propaganda policy”, which used photography, film, and forced visits to camps to force the populace to face Nazi war criminal activities. German collective guilt was stressed repeatedly. And this effort was not confined to the German populace alone. General Eisenhower was so disturbed by his visit to Ohrdruf, a subcamp of the Buchenwald concentration camp, that he ordered all nearby U.S. military units to tour the camps to discourage fraternization with the “complicit” Germans. He also pushed for Washington to send a delegation to visit the camps and witness the atrocities firsthand. The U.S. Army Signal Corps created and distributed pamphlets showing photographs of corpses and emaciated inmates from the camps to further highlight German atrocities and reinforce hardened sentiments.

Despite this effort, fraternization between troops and civilians (especially women and children), slowly became acceptable. There was a relatively comical example of debates between the authorities at up to what age the child could be for troops to safely socialize with. Or leadership exasperations over the lengths troops undertook to fraternize with young German women despite orders not to.
The second phase was to destroy all visual references of Nazism from the public conscience, whether it be works of art, statues, monuments, or other means of mass media. An example of this was when 8,722 pieces of pro-Nazi or pro-militancy art were tracked down and taken from Germany to be shipped to military depositories here in the U.S. This included several watercolor paintings Hitler himself created. (As of today, only about 456 pieces remain in U.S. Army hands, all stored in Fort Belvoir, VA.) During this phase, select instruments of German media, generally newspapers and radio, were loudly advertised to be under the control of the Allied Military Authority and made explicitly so. By the end of this phase, censorship was extended to T.V. broadcasts, film, music, theater, and other public cultural events.

The third and most gradual phase was the return of media control back to the Germans themselves. This would be accomplished through the PWD or ICD through various steps: first the attempt to pre-publication scrutiny of all material created by licensees (this largely failed in practice), second was approving post-publication material, and third was the ultimate removal of all restrictions and controls, with any allied control facilities turned back over to the Germans.
This system of licensing and control had a fair share of problems besides just semantics. An example was the lack of private media entities during the Third Reich since almost all mass media was owned first by the German state, then taken over by the Nazi party. The Allied authority had confiscated all the Nazi and state-owned property but now had to adequately judge how these state assets were properly redistributed effectively to private parties. Then came the even more challenging task of locating independent German newspapers, radio, or television producers who were not conditioned by the Nazi Propaganda Ministry. In the city of Aachen, Allied authorities located a working newspaper press that survived the air raids, but had a hard time finding an appropriate candidate who can run it. They finally located a 70-year-old printer who was willing to give it a try, under the guidance of U.K. and U.S. handlers. This effort became a template for setting up other newspaper outlets all over Germany. The Army also took over control of the radio stations throughout the first year in the U.S. zone, mainly Radio Munich, Radio Stuttgart, and Radio Frankfurt, all of which received programs from Radio Luxembourg. By July 1945, programs became more varied as complaints came from the field. Radio Munich was particularly disliked, as Germans tuned in to Soviet-operated Radio Berlin due to having more variety of German music. However, ICD surveys in 1945 and early 46 determined that Germans preferred U.S. Stations for news, outside of the war crime trials.
Occupational Hazards: Japan
In Germany, with the collapse of the Nazi regime, all government agencies disintegrated or had to be purged, leaving the four occupying powers no alternative but to create a new government system for the whole country. The Occupation of Japan presented a different picture. The abrupt termination of hostilities, permitting an unopposed landing in Japan, was not designed to disrupt an integrated, responsible government and it continued to function almost intact.”
— Reports of General MacArthur, Chapter VII The Eighth Army Military Government System, U.S. Army
In contrast to the German populace, the Allied occupation force used a more enlightened approach with more lenient censorship and propaganda against the Japanese populace. This was due to several factors, but mainly stemming from the nature of the unconditional surrender itself. Germany fought to the bitter end, resulting in an invasion of different armies from all sides. Hitler himself refused to surrender and committed suicide, leaving his successors to figure out how best to surrender accordingly as the U.S., U.K., Soviets, and French eventually divided up Germany under their respective occupational duties. The Japanese emperor Hirohito was still in charge when he made the final decision on Japan’s unconditional surrender. Despite attempts at a last-minute coup by the fanatical wing of the Army, most Japanese accepted his decision, particularly as his voice was broadcasted for the first time to the Japanese public. His final decision before any invasion ensured the U.S. military was in the best and only position to take over mainland Japan; not the British or French, or Chinese, and certainly not the Soviets. There would be no ideological fight in Japan between the victorious allies that plagued the German occupation.

When Allied forces started to settle into their occupational duties, they found a largely compliant populace that accepted their fate. Japanese culture, which was more rigidly hierarchal, also made it easier for Allied authorities to take control once the Emperor consented. Their once distant “divine” Emperor now had to answer to one man: General Douglas MacArthur, the Supreme Commander of the Allied Powers (SCAP). The General could be bellicose, stubborn, and even aloof, but he was not stupid. Aware of lingering German belief they were stabbed in the back during WWI and the Japanese belief they were robbed of total victory after the Russo-Japanese War, MacArthur quickly set to work to crush any of those residual feelings. But instead of adopting the concept of collective guilt (such as against Germany), SCAP decided to scapegoat the Japanese military leaders, blaming them for leading the country into war while absolving the Emperor and Japanese population. MacArthur knew keeping the Emperor as a mere figurehead, accountable to all U.S. authority, would be acceptable to the war-weary Japanese public. His first psychological shock and awe happened at their first meeting in September 1945. The photo of a rather casual looking MacArthur towering over the shorter and rather diminutive Hirohito was almost too much for the Japanese authorities, which tried to ban the public release. MacArthur obviously overruled the ban, intent on sending the message on who was really in charge.

Ideals and Constraints During the Occupation
It’s a strange contrast with Nuremburg… Hirohito continues living a life of privilege while his [German] similar gets hanged.”
“That’s the price paid for pacifying the Japanese population with a single radio broadcast.”
– Commenters on rarehistoricalphotos.com
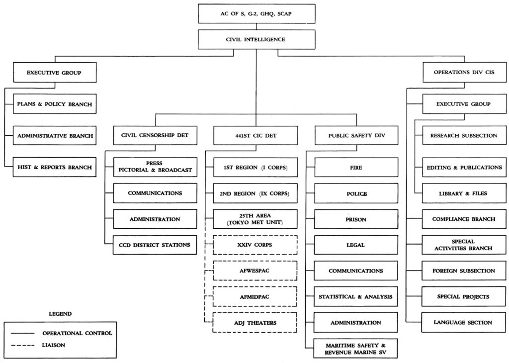
Like Nazi Germany, the Japanese Military and Government also censored the news and media, going back to as early as 1909 during the Meiji era. After the war, SCAP decreed in September 1945 that “there shall be an absolute minimum of restrictions upon freedom of speech,” yet in a fit of irony to upend the militant feudal order and give the occupation legitimacy, the Allied governing authority resorted to doing just that. SCAP set up two main organizations to carry out the postwar cultural transformation: The Civil Censorship Detachment (CCD) which was tasked with censoring pre-publication screenings of print media, and the Civil Information and Education section (CIE) which was tasked with using propaganda to promote democracy in all Japanese media. Similar to the European PWB, the Pacific PWB branch was taken over by the functions of the newly created CCD and CIE, although exact dates of transfers are a bit muddled.
SCAP issued a number of topics generally off-limits:
| Criticism of SCAP | Criticism of Military Tribunal |
| Criticism of SCAP Writing the Constitution | References to Censorship |
| Criticism of United States | Criticism of Russia |
| Criticism of Great Britain | Criticism of Koreans |
| Criticism of China | Criticism of Other Allies |
| General Criticism of Allies | Criticism of Japanese Treatment in Manchuria |
| Criticism of Allies’ Pre-War Policies | Third World War Comments |
| Russia vs Western Powers Comments | Defense of War Propaganda |
| Divine Descent Nation Propaganda | Militaristic Propaganda |
| Nationalistic Propaganda | Glorification of Feudal Ideals |
| Greater East Asia Propaganda | General Propaganda |
| Justification or Defense of War Criminals | Fraternization |
| Black Market Activities | Criticism of Occupation Forces |
| Overlaying Starvation | Incitement to Violence & Unrest |
| Untrue Statements | Inappropriate Reference to SCAP |
| Premature Disclosure |
These also included suppressing reports of crimes committed by Allied personnel against Japanese civilians during the occupation and the aftermath of the atomic bombs attacks used in Hiroshima and Nagasaki. Censorship extended to glorifying the Emperor as a divine being and even Shintoism as the state religion, both of which the Americans sought to break the Japanese from a traditional mindset. Some of these topics would also be lifted earlier than others, such as criticism of the Soviet Union as the Cold War deepened.
Like the occupation of Germany, the Allied authorities censored theater plays and movies for questionable content. Historical period pieces were obviously very popular for entertainment. But the CCD feared feudalism and the swordsmanship helped fueled the rise of Japanese militancy. Swords and other weaponry were not only confiscated from surrendering Imperial troops. Film and production studios were raided by Occupational troops for these offending props, often at the protest of the studios being raided.
Even something as seemingly innocuous as fraternization between U.S. troops and Japanese women was initial grounds for censorship.

Although rules governing what was and wasn’t allowed were drafted, it was often exercised in sometimes arbitrary and confusing manners. In contrast to Japanese military censorship which was at least open about it, SCAP tried to hide these censorship efforts from the public. It took till the end of Allied Occupation in 1952 that these restrictions were lifted. Only then did the Japanese people fully realized the extent of the censorship that took place. Yet in retrospect, as seemingly capricious and arbitrary the Allied censorship was, it was only temporary and gradually loosened as suspicions subsided. The famous Japanese filmmaker Akira Kurosawa spared no criticism of the Japanese Military censorship but said the Americans were a bit more understandable. “Not a single one of them [Allied censors] treated us as animals, the way the Japanese censors had.” Kurosawa wrote in his biography. Many other filmmakers shared a similar sentiment.
The End of Military Governance
In retrospect, the Allied efforts to cleanse Germany and Japan of their respective militant ideology faced contradictory orders: to promote democratic ideals and free speech, it required the Allies to violate those very principles. In hindsight, it is easy to criticize the Allies for their hypocrisy, and perhaps rightfully so. However, in the push to highlight what went wrong with Allied censorship and propaganda, we should not overlook what did go right. The Allied authorities were generally willing to overlook or ease censoring when circumstance allowed. With some exceptions, civilian propaganda efforts were used just enough to highlight the virtues of democratic institutions and promote civilian participation in governance. Most importantly, these efforts were largely temporary. By 1949 in Germany and 1952 in Japan, both allied censorship and propaganda generally ceased, although a few cultural and political taboos were instituted. Because of these efforts, or despite them, both Japan and what would become West Germany would continue their trajectory toward representative democratic rule.
In another time, U.S. Psychological Operations would have lapsed once more to irrelevance. But the Cold War was starting to heat up, which would all but ensure Psychological Operations and Special Operations earn relevance in modern warfare.
Sources:
- The Psychological Warfare Division, Supreme Headquarters Allied Expeditionary Force: An Account of its Operations in the Western European Campaign, 1944-45
- U.S. Government Spending | https://www.usgovernmentspending.com/past_spending
- History of Information Control Division OMGUS 1944 to June 30, 1946 by Erwin J. Warkentin | http://www.erwinslist.com/Files/History%20I.pdf
- THE U.S. ARMY IN THE OCCUPATION OF GERMANY 1944-1946 by Earl F. Ziemke | https://history.army.mil/books/wwii/Occ-GY/index.htm#contents
- “The History of U.S. Information Control in Post-War Germany: The Past Imperfect” by Erwin J. Warkentin, Cambridge Scholars Publishing 2016
- Operation Werewolf: The Nazi Resistance Force | https://www.warhistoryonline.com/instant-articles/werewolf-nazi-resistance-force.html
- How a Trove of Nazi Art Wound Up Under Lock and Key on an Army Base in Virginia | https://www.washingtonian.com/2017/11/12/trove-nazi-art-wound-lock-key-army-base-virginia/
- “Capturing the German Eye: American Visual Propaganda in Occupied Germany” by Cora Sol Goldstein, University of Chicago Press 2009
- “Gifts from Heaven”: The Meaning of the American Victory over Japan, 1945 | https://www.theobjectivestandard.com/issues/2007-winter/american-victory-over-japan-1945/
- Sex and Censorship During the Occupation of Japan | https://apjjf.org/2012/10/37/Mark-McLelland/3827/article.html
- Gordon W. Prange Collection, Civil Censorship Detachment | https://www.lib.umd.edu/prange/about-us/civil-censorship-detachment
- Reports of General MacArthur, MACARTHUR IN JAPAN: THE OCCUPATION: MILITARY PHASE| https://history.army.mil/books/wwii/MacArthur%20Reports/MacArthur%20V1%20Sup/Index.htm#cont
- America’s Racial Limits: U.S. Cinema and the Occupation of Japan by Hiroshi Kitamrua | http://www.jaas.gr.jp/jjas/PDF/2012/07_139-162.pdf
Featured image composed by author.








COMMENTS